银行流水保密协议(多大的流水被认定洗钱)2025年12月精选导读
银行流水保密协议(多大的流水被认定洗钱)
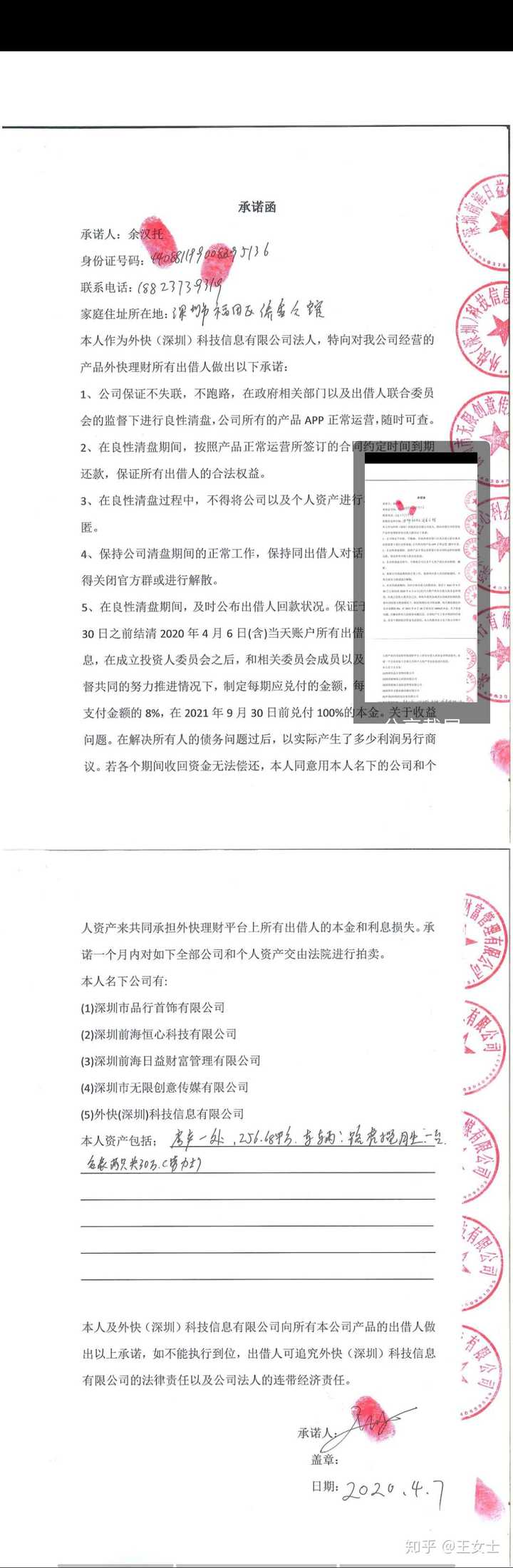
在毕业不足一个月时在医院附近住宿楼不明原因坠楼。他究竟是怎么坠楼的?为什么会坠楼?坠楼前几天都发生了些什么事?为什么会没有任何征兆,没给任何人留下遗言?现场和遗物明显具有刑事案件特征,而办案人为什么会出现不依法办理,没有走完法定的刑事侦察程序就按民事案件了结?现场破烂的眼镜,包里的现金为什么不在法定时间依法收集,调查?为什么不打开他的电脑,手机?为什么没有答应家属做深度尸检,药捡的要求?为什么会一直没人带家属去查看尸体?家属明确回答绝不相信,绝不认可调查结论时,为什么还以换回手机,电脑为条件迫使家属签署“保密协议”?后期为什么被断定为解不开的电脑,手机被解开了?电脑手机里为什么有那么多关联的敏感内容?电脑手机里举报刘翔峰的相关信息,与医疗腐败和他敏感肾移植专业相关的相关录音和资料是否与他不明原因坠楼有关?你们认定他是跳楼自杀的确切证据是什么?他自s的理由和动机是什么?他手机发出的最后一条信息为什么你们的解说自相矛盾?为什么银行帐户上四十多万的流水被隐满?为什么手机上导师与他的通话公安的说法不能自圆其说等等等等诸多问题,做为罗医生的父亲,我有权提出质凝,依法追查真相,实际上我坚持追查真相近两年了,也一真以法律为准绳,从未踏过法律的红线。虽然我们合法的维权,经历了很多难以想象的磨难,至今没有结果,但我们不会放弃,因为我们坚信我儿子绝不是自己跳楼的,事实和依据我们每天都在说,说了一遍又一遍,我们没有退路,我们只有罗帅宇一个孩子,做为一对农民夫妇,我们生他,养他,把他培养成一个合格的大学生,
在聊天中,对方称小李涉嫌“何家财跨国洗钱案”,且有人证物证。看到对方通过Telegram发来的“北京某营业厅监控截图”“300余条短信发送记录”等“涉案证据”后,小李陷入了恐慌。其后,有个自称“刑侦队冯队长”的人对小李进行了“线上审讯”,让其签署“保密协议”。“他说这是国家秘密案件,正在秘密调查,不能告诉任何人。”小李称,对方还要求她立即卸载社交平台和短视频平台等常用软件,不能查询任何相关敏感词汇,还发来“监视居住决定书”,要求小李通过视频监控实时汇报行程和所有电子产品的操作记录。4月初,承受着巨大精神压力的小李等来了“刑侦队冯队长”的消息。“他说可以帮我争取境外优先调查,这样可以在国外继续留学,不用被遣返回国,但是需要先向银监局缴纳100万元保证金”。“刑侦队冯队长”询问小李父母的工作信息后,要求其以“考博资格审查需验资”为由向父母要钱。其后,小李按要求将100万元分两次转入对方的指定账户。转账后,对方称案件会在一周后开庭。然而,一周后,“刑侦队冯队长”称,庭上出现了不利于她的“新证人”,需要继续配合调查。大半个月后,一个自称是“检察官助理”的人与小李联系,说如果能提供财力证明,或许可以洗清嫌疑。对方再次强调案件出现了不利的“新证据”,要提交至少100万元的“财力证明”才有机会胜诉。对方要求小李以“帮助在银行工作的同学完成流水任务”为由,向父母索要100万元,并称“一周后退回”。小李再次按照要求将100万元分成两笔各50万元转入指定账户。到了返还资金的时间,对方却失联了。惊觉异常的小李才发现所谓的跨国案件早在2010年已破案。得知实情后,
#明星依法合规纳税才是正道# #合规经营诚信纳税# #依法查处陈震偷税案#
自媒体合规警钟敲响】 近期,国家税务总局北京市税务局第三稽查局通报了网络车评人陈震偷税案件,引发行业广泛关注。经查,2021年至2023年期间,陈震通过隐匿收入、转换收入性质、虚假申报等方式,少缴个人所得税118.67万元,最终被依法作出追缴税款、加收滞纳金并处罚款共计247.48万元的处理处罚决定,目前涉案款项已全部追缴入库。 作为坐拥抖音1078.8万粉丝、微博1012.8万粉丝的头部车评人,陈震凭借“二环十三郎”的早年标签积累名气,创办《萝卜报告》等知名汽车节目,商业合作与广告植入源源不断,是自媒体高收入群体的典型代表。其此次偷税手段,正是自媒体行业常见的“高风险税坑”——混淆劳务报酬与经营所得申报、隐匿多元收入等,而在税务部门“以数治税”的大数据监测体系下,平台收入、银行流水与合作合同的交叉比对让此类操作无所遁形。 值得关注的是,247万元的罚款金额,甚至不及陈震名下劳斯莱斯闪灵的车价(约600万元),网友调侃“偷税三年的代价不够买一台豪车”,直观凸显了违法行为的低性价比。对于依赖个人口碑的车评人而言,“偷税”标签带来的商誉损失更远超经济损失,此前其已因违反车企保密协议、泄露产品信息等事件引发争议,此次税务违规进一步冲击行业信任。 税务部门明确表态,依法纳税是纳税人的法定义务,税务机关将在落实税费优惠政策的同时,坚决维护税收安全与公平秩序。此案也给广大自媒体人敲响警钟:随着监管日趋严格,收入多元化不等于税务可“钻空子”,依赖专业财税规划实现合规申报,才是行业长久发展的前提。(@人民日报 )#网络车评人陈震偷税案##依法查处网络名人账号违法违规行为#
页面下方是[银行转账凭证]小编根据你关注的话题【银行流水保密协议】帮你整理出来的相关图像素材(不可商用)、视频资料(版权归原作者)、站内相关图文等结果,这些内容都可以帮助你更好的了解【银行流水保密协议】。另外,我们也帮你整理出了跟关键词:银行流水保密协议 高度相关的词汇和长尾关键词,还有一些站内经常出现的高频关键词,希望你能对这些内容感兴趣。如果你希望别人在搜索引擎中查询关键词【银行流水保密协议】或者在GPT类的AI问答中提到【银行流水保密协议】的时候,能够看到你的网页、品牌或联系方式,建议你了解一下网站SEO优化服务和关键词GEO内容优化服务,目前银行转账凭证已经和国内知名的SEO技术顾问、专业的GEO技术顾问合作,为大家免费解答SEO/GEO专业问题,技术顾问微信:seo5951
【版权声明】内容转摘请注明来源:https://www.shengmd.cn/tags/post/%E9%93%B6%E8%A1%8C%E6%B5%81%E6%B0%B4%E4%BF%9D%E5%AF%86%E5%8D%8F%E8%AE%AE.html 本文标题:《银行流水保密协议(多大的流水被认定洗钱)2025年12月精选导读》
【权限声明】为了在不同的设备环境下更好的展现内容,网站需获取设备IP及设备UA信息。
设备IP:18.97.14.81
设备UA:CCBot/2.0 (https://commoncrawl.org/faq/)
房贷银行流水会查吗浦发银行流水预约支wz淘宝卖的银行流水快速做银行流水银行卡流水账单怎么看银行卡的流水可以删掉有银行流水可以贷款邯郸银行流水父母银行流水单怎么查一年银行流水银行怎么走流水网上银行能查多久流水银行流水 体现工资手机上可以查银行流水吗银行流水主要看什么如何打印银行流水广州做银行流水银行流水 ps农业银行流水办信用卡银行流水是什么意思银行流水证明银行流水翻译 签证建设银行打印流水账单吗银行流水大个人银行流水怎么算怎么做贷款银行流水北京银行流水单大额银行流水建行房贷银行流水银行流水没有工资在职证明银行流水是啥意思银行周末可以打流水吗银行流水在哪打法国留学银行流水无银行流水贷款买房贷款银行流水不够怎么办浦发银行 流水号银行流水对公银行流水查询贷款银行流水几个月一年银行流水账单学生签证 银行流水贷款银行流水不够银行流水怎么才算好银行流水笑话怎么制作银行流水买房子 银行流水银行流水工资银行流水辨别银行流水能作假吗出银行流水建行房贷银行流水要求有银行流水怎么贷款手机银行流水流水银行结束银行流水在哪个银行打韩国签证银行流水账入职假的银行流水别人能查到银行流水吗房贷银行流水银行流水账样本房贷 银行流水大如何打银行卡流水账银行流水外地银行流水需银行流水账办理网贷查银行流水怎么银行流水怎么查询民生银行流水贷银行流水怎么删除微信红包银行流水账中国银行流水黑章中国银行英文流水怎么办假银行流水专业代办银行流水银行流水 多久去银行打流水需要本人去吗银行流水记录怎么查询银行流水号怎么查房屋贷款 银行流水银行入账流水银行工资流水图片银行流水不是本人可以打吗银行卡流水异常房贷银行流水要几个月的银行流水补足房贷银行流水账银行流水账单怎么打 异地日本签证的银行流水账银行的流水贷款买车吗银行流水结息怎么算银行的流水能删吗银行流水打印纸什么是银行流水号贷款银行流水要多少钱英国签证银行流水别人能查到银行流水吗银行卡流水怎么走车贷银行流水要求银行伪造流水农业银行的流水账单网上银行怎么查流水打印银行流水有什么用银行流水期限帮做银行流水银行流水 真伪怎么辨别银行流水真假民生银行打流水邮政银行打印流水池子个人银行流水签证 银行流水少出国留学银行流水问题在香港银行流水单珠海做银行流水银行流水账单是什么签证用银行流水建行房贷银行流水要求如何查银行卡流水银行流水备注异地卡 银行流水招商银行打印流水账单吗签证用银行流水工行贷款银行流水银行流水 贷款查询银行卡流水账银行对账单与银行流水银行卡每天流水邮政银行怎么查流水买房要去银行打流水买房做银行流水不是工资的银行流水银行流水借贷什么意思银行流水筛选香港 银行流水光大银行流水贷银行流水包括哪些内容车贷 银行流水如何查银行流水账买房银行流水假的分期车银行流水如何银行流水民生银行流水贷款银行流水有显示姓名吗农业银行银行流水账单查询银行流水能查几年的银行流水培训银行流水账单英文翻译怎么去银行打流水银行为什么查我流水邮政银行流水账单查询银行流水单图片大全房贷半年银行流水商业贷款银行流水房贷银行流水会查吗收入证明和银行流水不一致免费银行流水软件增加银行流水链家银行流水池子银行流水图片邮政银行查流水号没带银行卡能打流水吗打印个人银行流水贷款要提供银行流水吗银行流水打印程序银行流水不够怎么贷款签证 银行流水 翻译异地打银行流水上海银行 房贷 流水银行流水心得怎么看银行卡的流水银行工资流水单天降百亿银行流水做银行流水账怎么存款才算银行流水银行 收入流水钱站银行卡流水认证银行流水账单看什么招商银行 电子流水农行信用卡银行流水按揭银行流水打多久的没有银行流水怎么办异地银行流水银行流水账能保存多久招商银行银行流水账单澳洲旅游签证银行流水银行流水 网上打印怎么看公司银行流水上海银行流水单上海做银行流水多少钱银行流水办信用卡手机银行流水银行异地打流水买房贷款必须要银行流水吗银行打电话来核实流水盖公章的银行流水银行流水账号申根签证银行流水如何做银行流水账银行流水有时高有时低
银行流水保密协议最新视频
背调公司要银行流水必须签这个协议才能给哔哩哔哩bilibili【点击观看】
股东可以要求查阅会计凭证银行流水交易合同吗抖音【点击观看】
被刑事拘留后怕辩解缺少证据支持想让家属配合再弄一些合同银行流水来作为证据可以吗刑事立案刑事律师咨询【点击观看】
保密协议是什么意思呢【点击观看】
越来越多客户要签署保密协议成品楼梯作品会越来越少且看且珍惜楼梯法式轻奢端午【点击观看】
1999保密协议前期简直无敌爆笑后续引人深思好玩好玩好玩剧本杀剧本杀推荐1999保密协议欢乐本抖音【点击观看】
保密协议是个骗局哔哩哔哩bilibili【点击观看】
公司保密协议合集包含了企业公司协议公司之间互通协议保密制度协议范本等等哔哩哔哩bilibili【点击观看】
哪几种是银行认可的有效银行流水哔哩哔哩bilibili【点击观看】
商业秘密无小事保密协议是底线哔哩哔哩bilibili【点击观看】
银行流水保密协议最新素材
随机内容推荐
银行流水代发记录银行流水查询多久可以打印银行流水如何才符合个人银行流水司法分析银行卡流水能打2年的吗买疫情影响银行流水申请房贷农行银行流水可以异地打印吗银行流水费用计算公式银行流水开通的条件公积金流水可以在银行打吗恒丰银行流水上盖的章为什么入职需要提供银行流水能代拉银行卡流水么银行流水上面有电话吗万丰海岸城半年银行流水天津银行App上怎么查流水工资流水可以向银行贷款吗如何根据银行流水算结息金额外账会计要银行流水什么生意可以刷银行卡流水银行卡芯片坏了能查流水么银行流水多久可以查到华夏银行可以自助打印流水吗风控提供其他银行的流水吗建设银行流水记录能删除吗打印银行卡流水可以打印多久出国银行流水建行手机银行 工资流水银行流水可以显示出微信号码吗银行流水不是发工资银行卡银行卡删除流水还查的到吗中国银行盖章流水打印非本人银行流水父母买房要子女银行流水怎么看一年银行流水理财产品算是有效银行流水么银行卡刚注销还可以打印流水吗银行卡有记录能不能打流水西安招商银行的流水银行流水需要月供的2倍吗公司检查要求提供银行流水公安局可以调银行流水吗银行流水中备注了买房借款银行流水能看到欠款吗邮政银行流水明细公章美国b2签证 银行流水买车用的银行流水怎么弄浦发银行工资流水模板银行最长能查多长时间的流水银行工作人员会查流水吗银行帐号和流水号什么意思如何打印农行银行流水账单银行跨省能打流水单么是否可以做银行流水银行流水真的有用吗做银行凭证按照流水银行流水能否那个跨跨省打印公户流水需要银行盖章分期看银行流水手机查中国银行信用卡流水姓名改后银行卡流水查的到吗转钱入银行没有流水怎么做账微信能打银行流水账吗银行卡流水没有公司账户法院要求被告提供银行流水要求打银行流水银行流水微信支付宝提现算吗银行流水打印需要建行企业银行转账流水北京银行5年前的流水能查到吗银行卡流水两万获利两千希腊银行流水有效银行流水可以理财吗银行卡流水去哪儿打抵押贷款没有银行流水能做吗南京买房贷款银行流水深圳建设银行个人流水号收到银行流水时如何做分录新公司会查假银行流水工商银行个人流水地区代码招行对公如何导银行流水出车祸死亡跟银行流水证明买房打银行流水干嘛呢北部湾银行流水账单查询几年银行半年工资流水是支出收入吗银行流水本人不去可以吗办房贷银行流水可以作假的吗兼职银行卡刷流水银行流水软件+出租银行卡流水用着好中国银行如何看交易总流水银行贷款考察流水需要多少企业银行流水是对账单么农商银行流水交易来源代码建设银行流水需要去柜台打吗支付结算金额银行流水日本银行流水单图银行的人会帮你做流水吗如何区分真假银行流水自助查银行流水需要人脸识别吗银行拉得出支付宝流水吗买房外地的银行流水行吗公司竞标的银行卡需要流水吗农商银行打印流水要多久银行卡流水和还款记录一样吗二手房贷款需要多少银行流水银行对公账户流水需要交税浦发银行流水电子版密码在哪看能去拉别人银行卡流水吗东欧签证银行流水如何打印10年前的银行流水产费报销需要银行流水银行交易流水中冲正什么意思中行银行流水电子版农业银行流水信用卡当天制卡汇丰银行可以打流水吗银行流水账单需要存折吗云闪付流水算银行流水么美国签证银行流水要几个月的网贷还款银行流水显示消费警察查银行流水多长时间没事银行工资减少流水银行流水一般能够打印几年的银行出入账流水 表银行流水账作假 武汉银行贷款流水共同还款人如何提供入职银行流水银行卡每天流水多少算正常如何网上打印农业银行流水招商银行能查询多久的流水东莞银行流水少怎么办手机能差银行流水银行流水转账算流水吗法院可到银行账号流水ps银行流水证明拉银行流水 没带身份证银行流水怎么查询两年前的重庆哪些银行可以打流水个体户法人的银行卡流水大银行流水怎么做更合适银行流水没卡可以打印吗背调银行流水证明工作年限银行贷款近半年流水账号审计与银行流水分析银行流水钱少怎么办上市后董高监银行流水日本签证两人银行流水余额去银行拉流水可以找人领馆核实银行流水真伪银行流水最多多久的银行打印的薪资流水要盖章吗银行流水单怎么改字体平安银行信用卡流水如何打印2020银行流水如何快速做银行流水可以在异地打印吗对公银行流水明细查询打印工资流水一般银行都能拉吗能查询个人的银行流水吗银行卡流水单月2笔工资打印银行流水起什么作用农业银行要流水才下盾银行的流水怎么变大银行流水只写月份吗招商银行工资流水证明吗银行卡流水怎么提升导出银行流水贷款银行流水是不是看工资银行不给打印流水账银行贷款流水还是收入英国签证父母银行流水要求银行流水两份不一致哈尔滨银行工资流水怎么打法院会帮原告查银行流水吗澄迈房贷需要银行流水么流水高银行卡被冻结了怎么办小规模帐户银行流水查询银行流水多久更新一次银行流水账单怎么打多久的坐牢银行流水能查几年怎样查询银行卡流水账中国银行怎么下载电子流水按照银行流水做账银行流水能打印一周的么开户银行卡流水银行流水过夜是指几点算利息银行拉流水一定要开户行吗日本银行流水但不是工资查银行流水手机企业背账也需要银行流水吗英国t4资金证明开银行流水石嘴山银行怎么查流水淮安银行流水银行卡转账流水可以贷款嘛银行流水交易打印能作假吗光大银行流水保存银行能拉出几年的流水银行打电话询问流水后会干什么银行卡坏了可以打流水吗打印银行流水单需要什么本地没有平安银行怎么打流水
银行流水保密协议相关资源
今日热点推荐
英伟达违法小米16改名小米17高质量发展中国行焕新江西杨幂还是太体面了太二酸菜鱼为何没人吃了上海学生餐一亿棵梭梭挡风沙赴山海开播现状miumiu签了三个00花小S确认将出席金钟奖乐山地震西贝道歉父亲因彩礼收走女儿手机阻止结婚张予曦自曝被跟踪数月唐嫣裙子勒得动不了KiMi已经16岁了市场监管总局对英伟达实施进一步调查学中医女生把到爷爷死脉一系列重要成果亮相2025年国家网络安全宣传周高德征集美食照片奖全年免费吃拼多多十周年百亿补贴iPhone加补辛芷蕾梁婷和解郑恺不知道今天节目官宣涉嫌性侵江祖平的男子被拘捕柯淳趴刘嘉玲肩膀说悄悄话外交部回应已邀特朗普访华谁给肖战递个悬疑本子和摩尔庄园认识的男朋友结婚了TES对战BLGkimi最新背影照魅族22价格中美经贸会谈第二天骗子送400万余额银行卡辛芷蕾神似早期的宋慧乔百妖谱唤醒白毛控DNA期待不高但去了巨惊艳的旅行地李雪琴 拢共就三个人15岁女孩被火车撞亡母亲发声妻子出轨主播9个月打赏1.8万次韩国海警遇难前把手套也给了中国老人ETC消费34784元女子惊到尖叫户外团烧烤时爆炸成员住进ICU李晟控诉祝绪丹眼里只有王珞丹8个月婴儿没喝茶被收茶位费小米17 王腾这样的婚礼内娱我从未见过中方必将坚决反制祝绪丹录浪姐团综爆哭3小时此刻考研的动力达到巅峰宣璐把浪花穿身上了雷军 全面对标iPhone

































